Posted inNewpost

ᐈ Organigrama de una EMPRESA (Grande, Mediana, Pequeña y más)

ᐈ Organigrama de una EMPRESA (Grande, Mediana, Pequeña y más)

Conjunto de labores, responsabilidades y condiciones de trabajo, asignadas de manera permanente a un empleado en particular, en determinada adscripción. Un puesto puede ser desempeñado por varias personas a la vez, realizando las mismas operaciones y en las mismas condiciones de trabajo. Por ejemplo: el puesto de secretaria puede tener 5 plazas.. O también conocido como organigrama de puestos, plazas, y unidades. Identifica por su nombre a las personas que asumen a responsabilidad de dirigir cada unidad orgánica. Permite que los clientes internos y los externos puedan conocer a los responsables de la administración de las diversas unidades orgánicas.


ᐈ Organigrama de una EMPRESA (Grande, Mediana, Pequeña y más)

Estructura Organigrama De Una Empresa Formatos


Organigrama del equipo comercial de una agencia Digital

Organigrama del equipo comercial de una agencia Digital


Organigrama de una Cocina » Organigramas

Organigrama de una Cocina » Organigramas


Organigrama y Descripcion de Puestos Para Proyecto Empresarial Gestión de recursos humanos

Organigrama y Descripcion de Puestos Para Proyecto Empresarial Gestión de recursos humanos


7 descripciones de puesto que te ayudarán a organizar mejor tu empresa de control de plagas

7 descripciones de puesto que te ayudarán a organizar mejor tu empresa de control de plagas


Organigrama de una empresa claves para crearlo en tu organización

Organigrama de una empresa claves para crearlo en tu organización


07 y 08 organigrama y descripcion de puestos

07 y 08 organigrama y descripcion de puestos


Semana 4 la organimetría

Semana 4 la organimetría


O Que É Um Organigrama De Puestos, Plazas E Unidades? Ejemplo Sencillo

O Que É Um Organigrama De Puestos, Plazas E Unidades? Ejemplo Sencillo


Organigrama Qué es, definición y concepto

Organigrama Qué es, definición y concepto


Organigrama de un restaurante Ejemplos y Funciones

Organigrama de un restaurante Ejemplos y Funciones


Organigrama De Puestos

Organigrama De Puestos


Organigrama De Puestos

Organigrama De Puestos


¿Qué es un organigrama funcional? Proceso y ejemplos. Grandes Pymes

¿Qué es un organigrama funcional? Proceso y ejemplos. Grandes Pymes


Qué es un organigrama, para qué sirve y cómo crearlo Grandes Pymes

Qué es un organigrama, para qué sirve y cómo crearlo Grandes Pymes


La importancia del organigrama y la definición de tareas en una pyme MAGALIA

La importancia del organigrama y la definición de tareas en una pyme MAGALIA


Organigrama de Integración de Puestos y Mixtos

Organigrama de Integración de Puestos y Mixtos


Organigrama DE Areas Y Puestos taxonomy Studocu

Organigrama DE Areas Y Puestos taxonomy Studocu


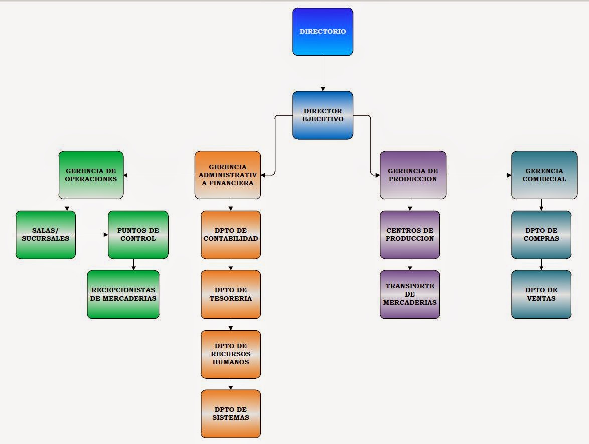
Organigrama de una Empresa Comercial estructuradas por departamentos » Organigramas

Organigrama de una Empresa Comercial estructuradas por departamentos » Organigramas


Organigrama Y Descripción De Puestos Tutorial Y Guía 2021

Organigrama Y Descripción De Puestos Tutorial Y Guía 2021

La creación de un organigrama es una herramienta útil para visualizar la estructura de su organización, pero recuerde que debe actualizarse a medida que su organización evoluciona o experimenta cambios en su estructura o personal. El uso de software específico o herramientas en línea facilita las actualizaciones y revisiones.. Organigrama de puestos, plazas y unidades; Esta tipología de organigrama indica los puestos existentes y las plazas ocupadas. Por lo tanto, es muy práctico para capacitar al personal y presentar una organización de manera general. En este se indican los puestos, las necesidades, el número de plazas y las unidades consignadas. En esta línea.